黄河防汛抗旱总指挥部关于公布2026年黄河重要堤段、重点水库、重点城市和主要蓄滞洪区防汛行政责任人名单的通知
【字体:
大
中
小 】
打印
2026-04-22 15:07
来源:
黄河网
黄河流域各省(自治区)防指,西部、北部、中部战区联合参谋部作战局,国家电网公司西北分部,甘肃、山西、河南省电力公司,内蒙古电力(集团)有限责任公司,黄河上游水电开发有限责任公司,万家寨水利枢纽有限公司,小浪底水利枢纽管理中心,三门峡库区各管理单位,黄委所属有关单位、部门:
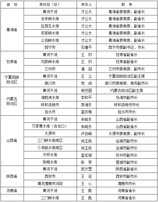
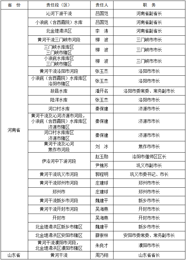
为全面做好2026年黄河防汛工作,切实落实各项防汛责任,确保重点防洪城市、重点防洪工程安全度汛,现将2026年黄河重要堤段、重点水库、重点城市和主要蓄滞洪区防汛行政责任人名单公布如下。



请各级防汛行政责任人切实履行防汛工作职责,及时上岗到位,督促落实各项防汛措施,组织做好抗洪抢险救灾工作,全力确保防洪安全。
黄河防汛抗旱总指挥部
2026年4月21日
附件:
扫一扫在手机端打开当前页面