黄河流域重要河段河道采砂禁采区和禁采期公告
按照《中华人民共和国黄河保护法》第六十九条、《水利部流域管理机构直管河段采砂管理办法》第五条规定,依据水利部批复的《黄河流域重要河段河道采砂管理规划(2026—2030年)》,现将黄河流域重要河段禁采区和禁采期公告如下:
一、禁采区
禁采区是在河道管理范围内禁止采砂的区域,包括禁采河段和禁采区域两类。
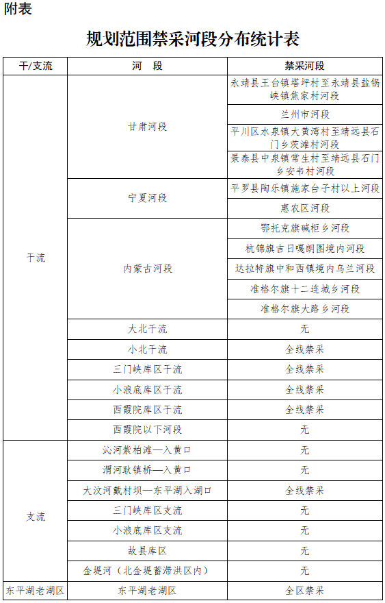
按照规划原则,将涉及以下情况的河段划定为禁采河段:一是影响河势稳定、防洪安全、供水安全、通航安全及重要基础设施安全的河段;二是集中分布生物多样性维护生态保护红线、水源涵养生态保护红线、重要滩涂及浅海水域生态保护红线等三大类生态保护红线,自然保护地,永久基本农田等敏感因素的河段;三是地方法规已明确要求禁采的河段。禁采河段详见附表。
将河道内呈斑块状分布的三大类生态保护红线、自然保护地、永久基本农田以及涉水工程保护范围等分别划定禁采区域。具体的禁采区域见当地政府公告或咨询当地水行政主管部门。
二、禁采期
禁采期是指为防止采砂对河势、防洪、通航、水生态保护等产生较大影响而设置的禁止开采砂石的时段。在禁采期内停止除防洪抢险以外的一切采砂活动。
(一)黄河干流甘肃河段禁采期
每年7月1日至9月30日;排沙调度期;出现严重凌情、水位达到或超过防洪警戒水位的时段;县级以上人民政府根据辖区黄河水情、工情、汛情和生态环境保护等实际需要下达的禁采时段。
(二)黄河大北干流晋陕河段禁采期
每年12月15日至翌年3月31日、7月1日至9月30日;调水调沙期;出现严重凌情、水位达到或超过防洪警戒水位的时段;县级以上人民政府根据辖区黄河水情、工情、汛情和生态环境保护等实际需要下达的禁采时段。
(三)黄河禹门口以下干流河段禁采期
每年7月1日至8月31日;调水调沙期;出现严重凌情、水位达到或超过防洪警戒水位的时段;县级以上人民政府根据辖区黄河水情、工情、汛情和生态环境保护等实际需要下达的禁采时段。
(四)黄河禹门口以下直管支流河段禁采期
渭河耿镇桥至入黄口河段:每年6月1日至9月30日;调水调沙期;出现严重凌情、水位达到或超过防洪警戒水位的时段;县级以上人民政府根据辖区黄河水情、工情、汛情和生态环境保护等实际需要下达的禁采时段。
沁河紫柏滩至入黄口、三门峡库区支流、小浪底库区支流、故县库区河段:每年7月1日至8月31日;调水调沙期;出现严重凌情、水位达到或超过防洪警戒水位的时段;县级以上人民政府根据辖区黄河水情、工情、汛情和生态环境保护等实际需要下达的禁采时段。
金堤河(北金堤蓄滞洪区内河段):每年6月15日至8月20日;出现严重凌情、水位达到或超过防洪警戒水位的时段;县级以上人民政府根据辖区黄河水情、工情、汛情和生态环境保护等实际需要下达的禁采时段。
三、严禁禁采区和禁采期内河道采砂
为确保黄河流域重要河段防洪安全、供水安全、通航安全、生态安全和重要基础设施安全,禁止在黄河流域禁采区和禁采期从事河道采砂活动。
联系单位:黄委河湖局
监督电话:0371-66022603
